Análisis, Diseño y Desarrollo del Módulo de Gestión de Necesidades y Solicitud de Disponibilidad para el Sistema Argo (Sistema Contractual y Compras)
| dc.contributor.advisor | Daza Corredor, Alejandro Paolo | spa |
| dc.contributor.author | Torres Camacho, Camilo Antonio | spa |
| dc.date.accessioned | 2017-09-04T21:19:25Z | |
| dc.date.available | 2017-09-04T21:19:25Z | |
| dc.date.created | 2017-08-22 | spa |
| dc.description | El proyecto de pasantía trata del análisis, diseño y desarrollo de los módulos de gestión de necesidad para la solicitud y calificación (aprobación o rechazo) de dicha necesidad y del módulo de solicitudes de Certificados de Disponibilidades Presupuestales (CDP) que conforman la parte precontractual del Sistema Argo (Sistema contractual y compras de la Universidad Distrital), desarrollados en herramientas con licencia libre. Para la generación de servicios se utilizó el framework Beego y para la parte del cliente se utilizó AngularJs. Este sistema forma parte del ERP en conjunto con el sistema Kronos (Sistema financiero de la Universidad Distrital) y el sistema Ágora (Sistema de registro único de personas y proveedores). Este sistema de desarrolla como alternativa a Si C@pital actualmente utilizado para la solicitud de necesidades, Certificados de Disponibilidad Presupuestal y gestión de estas el cuál presenta varias fallas de análisis, diseño y desarrollo. | spa |
| dc.description.abstract | This project deals with the analysis, design and development of the need management modules for the application and qualification (approval or rejection) of the need and the module of requests for Certificates of Budgetary Resources (CDP), that form the precontractual part of the Argo System (Contractual System and purchases from the Distrital University), developed in tools with free license. For the generation of services we used the Beego framework and for the part of the client we used AngularJs. This system is part of the ERP in conjunction with the Kronos system (Financial System of the Distrital University) and the Ágora system (Unique registration system for people and suppliers). This system develops as an alternative to Si C@pital currently used for the request of needs, Certificates of Budget Availability and management of which presents several flaws in analysis, design and development. | spa |
| dc.format.mimetype | spa | |
| dc.identifier.uri | http://hdl.handle.net/11349/6493 | |
| dc.language.iso | spa | spa |
| dc.rights | Atribución-NoComercial-SinDerivadas 4.0 Internacional | * |
| dc.rights.acceso | Abierto (Texto Completo) | spa |
| dc.rights.accessrights | info:eu-repo/semantics/openAccess | spa |
| dc.rights.uri | http://creativecommons.org/licenses/by-nc-nd/4.0/ | * |
| dc.subject | Necesidad | spa |
| dc.subject | Beego | spa |
| dc.subject | AngularJs | spa |
| dc.subject | CDP | spa |
| dc.subject.keyword | Needs | spa |
| dc.subject.keyword | Beego | spa |
| dc.subject.keyword | AngularJs | spa |
| dc.subject.keyword | CDP | spa |
| dc.subject.lemb | INGENIERÍA DE SISTEMAS - TESIS Y DISERTACIONES ACADÉMICAS | spa |
| dc.subject.lemb | COMPRAS - ADMINISTRACIÓN - INNOVACIONES TECNOLÓGICAS | spa |
| dc.subject.lemb | CONTRATOS - ADMINISTRACIÓN - INNOVACIONES TECNOLÓGICAS | spa |
| dc.subject.lemb | MEJORAMIENTO DE PROCESOS | spa |
| dc.title | Análisis, Diseño y Desarrollo del Módulo de Gestión de Necesidades y Solicitud de Disponibilidad para el Sistema Argo (Sistema Contractual y Compras) | spa |
| dc.title.titleenglish | Analysis, Design and Development of the Module of Needs Management and Availability Request for the Argo System (Contractual System and Purchases) | spa |
| dc.type.coar | http://purl.org/coar/resource_type/c_7a1f | spa |
| dc.type.driver | info:eu-repo/semantics/bachelorThesis | spa |
Archivos
Bloque original
1 - 4 de 4
Cargando...
- Nombre:
- TorresCamachoCamiloAntonio2017Anexo-1.png
- Tamaño:
- 61.7 KB
- Formato:
- Portable Network Graphics
- Descripción:
- BPMN
Cargando...
- Nombre:
- TorresCamachoCamiloAntonio2017Anexo-2.png
- Tamaño:
- 623.42 KB
- Formato:
- Portable Network Graphics
- Descripción:
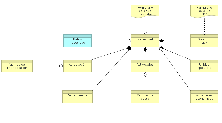
- Modelo de datos
Cargando...
- Nombre:
- TorresCamachoCamiloAntonio2017Anexo-3.png
- Tamaño:
- 37.88 KB
- Formato:
- Portable Network Graphics
- Descripción:
- Arquitectura de la información
Cargando...
- Nombre:
- TorresCamachoCamiloAntonio2017.pdf
- Tamaño:
- 1.86 MB
- Formato:
- Adobe Portable Document Format
- Descripción:
- Trabajo de grado
Bloque de licencias
1 - 1 de 1
No hay miniatura disponible
- Nombre:
- license.txt
- Tamaño:
- 7 KB
- Formato:
- Item-specific license agreed upon to submission
- Descripción:
