Pasado Representado o Pasado Redescubierto Aproximaciones a la Memoria como Práctica Imaginativa
Fecha
Autores
Autor corporativo
Título de la revista
ISSN de la revista
Título del volumen
Editor
Compartir
Director
Altmetric
Resumen
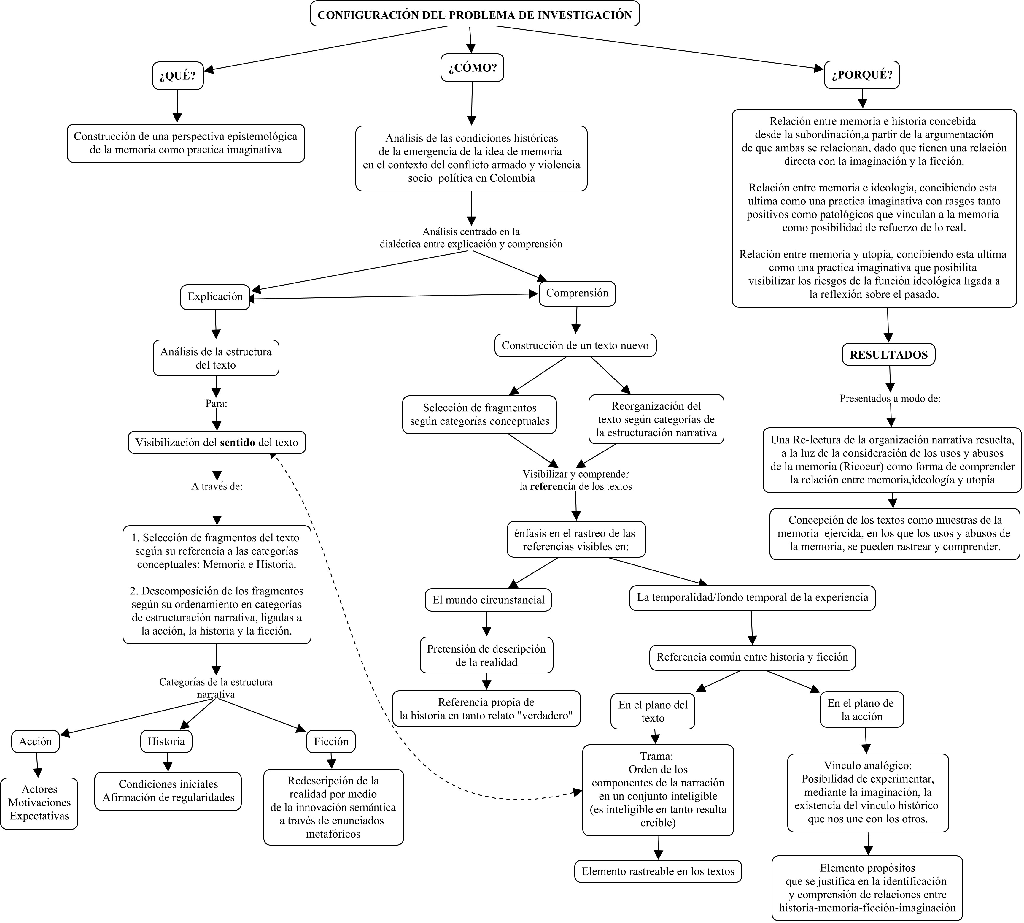
The purpose here is to contribute to the discussion on the memory of the armed conflict and socio-political violence in Colombia, from the perspective of the social imaginary. This claim has to do with an epistemological concern to understand memory from an interdisciplinary perspective. In this sense, this work develops a theoretical and pragmatic scheme (In the sense that it contemplates both theoretical axes and contextualized and particular exercises) that contributes to the approach of the following inquiry (that starts from the relationship of the three central axes of the research, namely, memory, history and imagination): How could an epistemological perspective of memory be constructed as an imaginative practice, through an analysis of the historical conditions of emergency of the idea of memory in the context of armed conflict and socio-political violence in Colombia?
